厚生年金保険料を支払い猶予するという郵便が日本年金機構から届きました。内容は「令和6年能登半島地震の被害を受けた方に対する厚生年金保険料等の納期限の延長」でした。
おそらく被災エリアの企業の送って来ているのでしょう。当社の所在地が石川県かほく市なので被災エリアという判断なのだと思います。
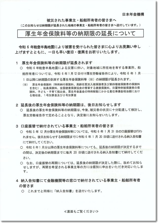
厚生年金保険料等の支払い猶予について
届いた郵便の内容
届いた郵便はA4両面のものでした。その内容は以下のとおりです。


厚生労働省のホームページにも記載がありました
厚生年金保険料等に関する納期限の延長措置について
令和6年能登半島地震による被災状況等に鑑み、対象地域に所在する事業主の方等の厚生年金保険料等(注)の納期限の延長を以下のとおり行うこととしました。(令和6年1月12日に官報にて告示。)
(注)厚生年金保険料、船員保険料、全国健康保険協会の管掌する健康保険料、子ども・子育て拠出金
1.納付期限の延長が適用される対象地域
富山県、石川県
2.対象となる保険料等
令和6年1月1日以降に納期限が到来する厚生年金保険料等
※ 納期限をいつまで延長するかについては、今後、被災者の方等の状況に十分に配慮して検討してまいります。
3.保険料等の納付が困難な場合
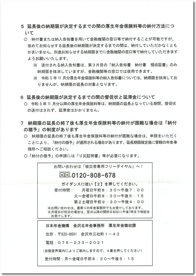
対象の地域以外に所在する事業主の方等であっても、今般の災害による被災等により納期限までに保険料等の納付が困難な場合には、個別に納付の猶予の措置等を受けることができますので、お電話等により管轄の年金事務所へご相談いただきますようお願いいたします。
厚生年金保険料等の納付の猶予について
詳しくは、下記日本年金機構設置のフリーダイヤルへお問い合わせいただくか、日本年金機構のホームページをご覧ください。
年金機構のホームページに詳細な記載がありました
日本年金機構のホームページにも「令和6年能登半島地震により被害を受けられた皆さまへ」というページがあり、ほぼ同様の内容が掲載されていました。
特に事業主に対する内容について、ホームページには以下のような内容が記載されています。
厚生年金保険料等の口座振替および納付の猶予
保険料の口座振替を利用されている事業所や船舶所有者の方が、被災により保険料を納付することが困難な場合は、口座振替の停止をすることができます。
また、災害等の影響により、保険料の納付が困難な場合は、申請をいただくことにより「納付の猶予」を受けることができる場合があります。
厚生年金保険料等の口座振替等についてのお知らせ(PDF 110KB)- 申請書類等、制度の詳細は、「納付の猶予」をご覧ください。
Q&A(健康保険・厚生年金保険の被保険者、事業主・船舶所有者の方向け)
令和6年能登半島地震により被害を受けられた健康保険、厚生年金保険の被保険者、事業主・船舶所有者の皆さまへ(Q&A)(PDF 132KB)
厚生年金保険料等の納期限の延長について(対象地域)
令和6年能登半島地震による災害に伴い、
対象地域(PDF 191KB)に所在地を有する事業所、船舶所有者については、令和6年1月12日付け厚生労働省告示により、令和6年1月1日以降に納期限の到来する厚生年金保険料等の納期限が延長されました。
厚生年金保険料等の納期限の延長について(PDF 191KB)
口座振替の停止
納期限が延長されている間は、
対象地域(PDF 191KB)に所在地を有する事業所、船舶所有者の口座振替を停止します。
口座振替の再開を希望する場合
対象地域に所在地を有する事業所で、延長後の納期限決定前に口座振替の再開を希望される事業主の方は、下記の「災害時口座振替再開申出書」を提出してください。
なお、船舶所有者は、延長後の納期限決定前に口座振替を再開することはできません。
当社の対応はどうするか
当社としては通常通りに保険料を口座引落してもらえばよかったです。
このような配慮をくださることはありがたいのですが、支払いタイミングを猶予してもらっても、支払の猶予ではなさそうです。ですから、この措置によってあとあとの事務処理が通常と違うルーチンで発生するのでかえって手間が発生します。
厚生労働省のホームページには対象エリアが「石川県、富山県」と書かれています。もしも県内全域が対象だとしたら、たいへんですね。
たしかに石川県の奥能登(2市2町)にはこのような猶予措置はありがたいと思います。しかし、かほく市や金沢市の以南では通常通りの生活に戻っているところが大半です。
せめてWEB上で口座振替を申請できるようにするとかというDX対応ができればよいのですが、上記の情報を読んだ限りではアナログ対応しかできなさそうです。
この処理のために電話して確認して書類を取り寄せて記入して…と考えると頭が痛いです。かなりの時間と手間をとられそうです。
たぶんお役所側のほうもたいへんな業務量だと思いますので、しばらくはこのまま様子をみることにします。

この記事を書いた遠田幹雄は中小企業診断士です
遠田幹雄は経営コンサルティング企業の株式会社ドモドモコーポレーション代表取締役。石川県かほく市に本社があり金沢市を中心とした北陸三県を主な活動エリアとする経営コンサルタントです。
小規模事業者や中小企業を対象として、経営戦略立案とその後の実行支援、商品開発、販路拡大、マーケティング、ブランド構築等に係る総合的なコンサルティング活動を展開しています。実際にはWEBマーケティングやIT系のご依頼が多いです。
民民での直接契約を中心としていますが、商工三団体などの支援機関が主催するセミナー講師を年間数十回担当したり、支援機関の専門家派遣や中小企業基盤整備機構の経営窓口相談に対応したりもしています。
保有資格:中小企業診断士、情報処理技術者など
会社概要およびプロフィールは株式会社ドモドモコーポレーションの会社案内にて紹介していますので興味ある方はご覧ください。
お問い合わせは電話ではなくお問い合わせフォームからメールにておねがいします。新規の電話番号からの電話は受信しないことにしていますのでご了承ください。
【反応していただけると喜びます(笑)】
記事内容が役にたったとか共感したとかで、なにか反応をしたいという場合はTwitterやフェイスブックなどのSNSで反応いただけるとうれしいです。
遠田幹雄が利用しているSNSは以下のとおりです。
facebook https://www.facebook.com/tohdamikio
ツイッター https://twitter.com/tohdamikio
LINE https://lin.ee/igN7saM
チャットワーク https://www.chatwork.com/tohda
また、投げ銭システムも用意しましたのでお気持ちがあればクレジット決済などでもお支払いいただけます。
※投げ銭はスクエアの「寄付」というシステムに変更しています(2025年1月6日)
※投げ銭は100円からOKです。シャレですので笑ってご支援いただけるとうれしいです(笑)


